$0+
I want this!

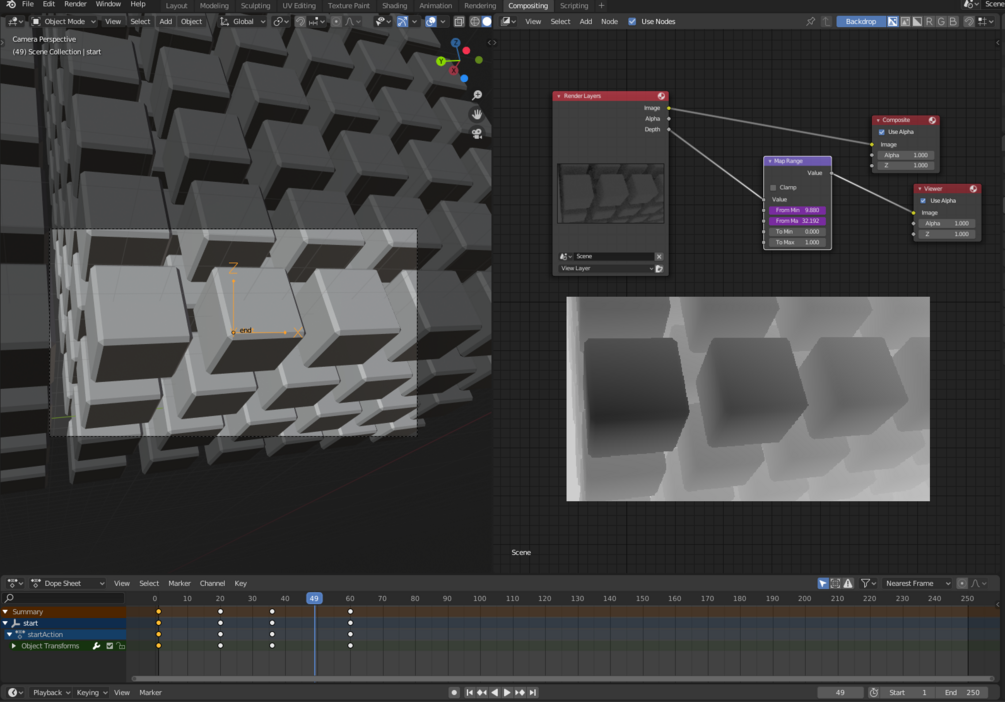
Blender Depth tutorial

$0+
17 ratings

In this tutorial you learn how to control the Blender Depth pass in an intuitive way using the compositor and drivers.

Difficulty: easy
Requirements: basic knowledge of Blender

The product includes:

* the video tutorial + English Subtitles
* a sample file


Stay tuned for more contents!
Max

$
I want this!
Size
82.1 MB

Ratings

5
(17 ratings)
5 stars
100%
4 stars
0%
3 stars
0%
2 stars
0%
1 star
0%
Powered by